按Enter到主內容區
:::
網站導覽
回首頁
首長信箱
民意信箱
機關位置
English
A-
A
A+
您的瀏覽器不支援 JavaScript 或 JavaScript已停用
搜尋
承攬加工
接見相關規定
便民服務懶人包
您的瀏覽器不支援JavaScript語法,JavaScript語法並不影響內容的陳述。您可使用按鍵盤上的Ctrl鍵+ (+)鍵放大/(-)鍵縮小來改變字型大小;回到上一頁可使用瀏覽器提供的 Alt+左方向鍵(←) 快速鍵功能;列印可使用瀏覽器提供的(Ctrl+P)功能。
機關簡介
歷史沿革
組織架構
科室業務介紹
首長介紹
首長信箱
郵件處理規則
重大政策
民眾導覽
機關位置圖
接見室位置圖
家屬專區
使用通訊設備接見注意事項
矯正機關行動接見暨便民服務網
常用表單下載
為民服務
愛˙無礙_社會資源諮詢窗口
勞政資源
社政資源
衛政資源
愛在雲端~電子家庭聯絡簿
社會安全網承辦聯繫窗口
聯絡方式
接見相關規定
接見相關規定
通訊設備行動接見
律師辯護人接見
便民服務
社區服務
便民服務懶人包
線上申辦
表單下載
常見問題QA
網路民意信箱單一窗口申辦流程圖
公布欄
電子公布欄
宣導事項
自營作業
自營作業產品
承攬加工
收容成效
總務園地
給養園地
輔導教化
戒護管理
衛生醫療
廉政園地
技能訓練
觀察勒戒
讀書園地
活動集錦
統計園地
園地導覽
收容情形
統計輯要
法務統計
相關統計網站
政府資訊公開服務
政府資訊公開服務導覽
中長程計畫
預決算及會計報告
預算書
決算書
月報類
支付或接受補助專區
機關對民間團體及個人補(捐)助
公務預算對民間團體及個人補(捐)助
作業基金對民間團體及個人補(捐)助
請願及訴願
性別主流化/性騷擾防治專區
法規資訊
矯正體系專有名詞中英對照表
內部控制專區
國家賠償事件收結情形
個人資料保護業務公開
公共設施維護管理
媒體政策宣導相關廣告
請託關說登錄查察專區
公務人員利益衝突迴避區
申訴事件收結情形
安全及衛生防護專區
其他公開事項
政府網站及就業資訊
政府網站
就業資訊
下載專區
觀察勒戒費用繳費郵政劃撥單
檔案應用
法務部電子報訂閱
洽辦詢問矯正機關收容人應附資料表
影音專區
反毒宣導影片
反詐騙宣導影片
其他宣導影片
行政院政策影音站
法務部影音專區
矯正署影音專區
:::
首頁
公布欄
宣導事項
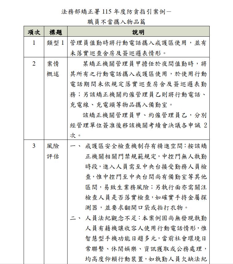
【宣導】115年度防貪指引案例- 職員不當攜入物品篇
回上一頁
友善列印
發布日期:
115-03-11
最後更新日期:115-03-16
資料點閱次數:29
類型1-管理員值勤時將行動電話攜入戒護區使用,並有未落實巡查舍房及簽巡邏表情形。
類型2-管理員將手機攜入戒護區使用。
類型3-約僱管理員將手機、香菸攜入戒護區不當使用。
附件下載
115年第1季防貪指引-職員不當攜入物品篇.pdf
187 KB
115-03-11
下載次數:7
收合
機關簡介
歷史沿革
組織架構
科室業務介紹
首長介紹
首長信箱
郵件處理規則
重大政策
民眾導覽
機關位置圖
接見室位置圖
家屬專區
為民服務
愛˙無礙_社會資源諮詢窗口
聯絡方式
接見相關規定
便民服務
社區服務
便民服務懶人包
線上申辦
表單下載
常見問題QA
網路民意信箱單一窗口申辦流程圖
公布欄
電子公布欄
宣導事項
自營作業
自營作業產品
承攬加工
收容成效
總務園地
給養園地
輔導教化
戒護管理
衛生醫療
廉政園地
技能訓練
觀察勒戒
讀書園地
活動集錦
統計園地
園地導覽
收容情形
統計輯要
法務統計
相關統計網站
政府資訊公開服務
政府資訊公開服務導覽
中長程計畫
預決算及會計報告
支付或接受補助專區
機關對民間團體及個人補(捐)助
請願及訴願
性別主流化/性騷擾防治專區
法規資訊
矯正體系專有名詞中英對照表
內部控制專區
國家賠償事件收結情形
個人資料保護業務公開
公共設施維護管理
媒體政策宣導相關廣告
請託關說登錄查察專區
公務人員利益衝突迴避區
申訴事件收結情形
安全及衛生防護專區
其他公開事項
政府網站及就業資訊
政府網站
就業資訊
下載專區
觀察勒戒費用繳費郵政劃撥單
檔案應用
法務部電子報訂閱
洽辦詢問矯正機關收容人應附資料表
影音專區
反毒宣導影片
反詐騙宣導影片
其他宣導影片
行政院政策影音站
法務部影音專區
矯正署影音專區
回頁首